The Cloud Playbook

The Cloud Playbook

Home
Notes
Products
Sponsorship
AWS Cloud
Agentic AI
DevOps
FinOps
AIOps
Platform Engineering
The AI Business Playbook
Archive
Leaderboard
About

Agentic AI

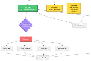
TCP #91: Beginner’s Guide to Bedrock AgentCore
Guide to Bedrock AgentCore: Build Custom AI Agents That Actually Work
Oct 26 • 
Amrut Patil
TCP #89: Strands Agents: The Production-Ready Framework You’re Not Using (But Should Be)
The orchestration framework that actually ships to production
Oct 12 • 
Amrut Patil
TCP #88: How to Automatically Track End-of-Life Software With Amazon Bedrock Agents (Before It Costs You $20K)
Build autonomous EOL monitoring that catches vulnerabilities hiding in your dependency tree
Oct 5 • 
Amrut Patil
© 2025 Amrut Patil · Privacy ∙ Terms ∙ Collection notice
Start your SubstackGet the app
Substack is the home for great culture